betway西汉姆联官网

招标采购

-Bidding

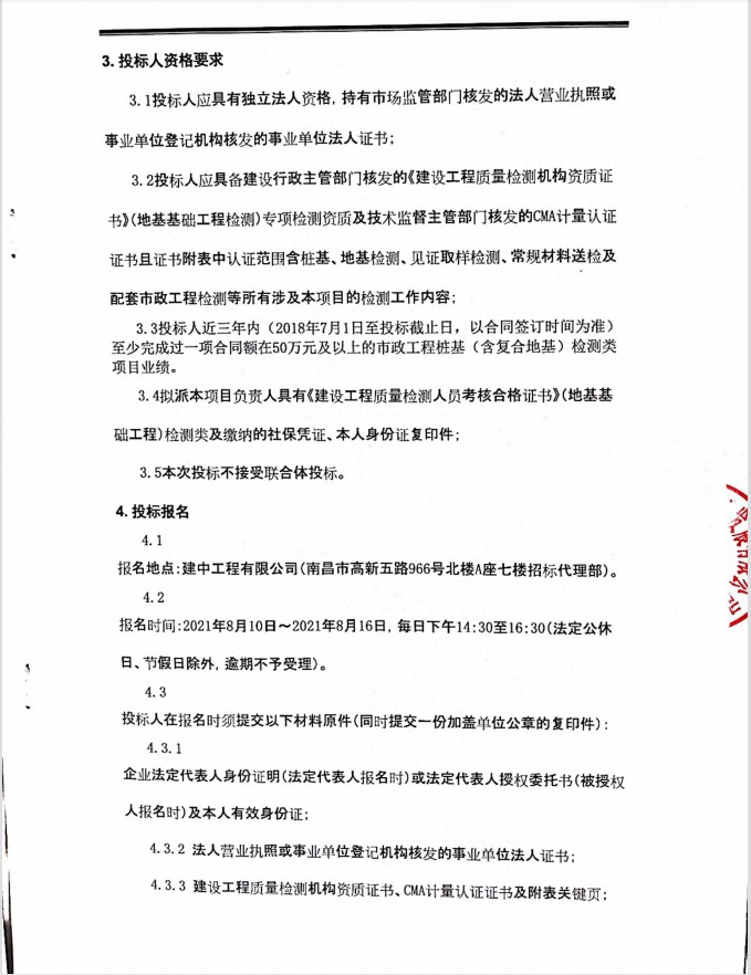
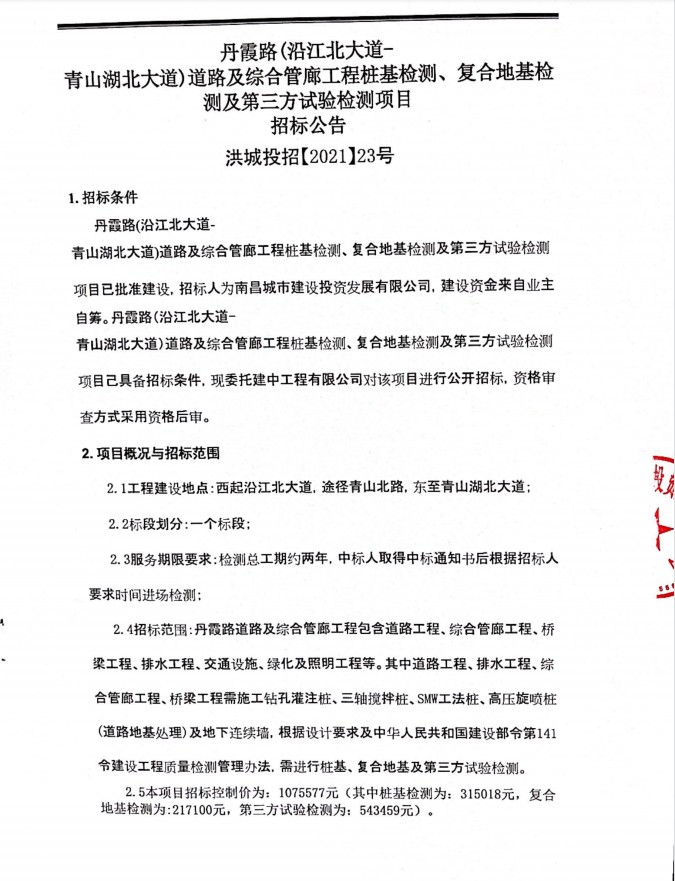
丹霞路(沿江北大道—青山湖大道)蹊径及综合管廊工程桩基检测、复合地基检测及第三方试验检测项目招标通告

日期:2021-08-10

1.jpg

2.jpg

3.jpg

网站地图