betway西汉姆联官网
0791-83983112/0791-83955307
首页
走近betway西汉姆联官网
betway西汉姆联官网简介
组织机构
部分职能
生长历程
资讯中心
向导眷注
集团动态
下层动态
清静生产
视频中心
营业领域
危害评估
都会建设
房产开发
投资融资
资产管理
党团建设
党建
团建
工会
运动专题
纪检监察
廉政建设
普法专栏
信访举报
招标采购
招标通告
中标公示
资产招租
企业文化
文化纲要
企业宣传片
精神文明建设
洪路先锋·云学堂
联系betway西汉姆联官网
联系方法
人才招聘
首页
走近betway西汉姆联官网
betway西汉姆联官网简介
组织机构
部分职能
生长历程
资讯中心
向导眷注
集团动态
下层动态
清静生产
视频中心
营业领域
危害评估
都会建设
房产开发
投资融资
资产管理
党团建设
党建
团建
工会
运动专题
纪检监察
廉政建设
普法专栏
信访举报
招标采购
招标通告
中标公示
资产招租
企业文化
文化纲要
企业宣传片
精神文明建设
洪路先锋·云学堂
联系betway西汉姆联官网
联系方法
人才招聘
下属公司
招标采购
-
Bidding
招标通告
中标公示
资产招租
首页
>
招标采购
>
招标通告
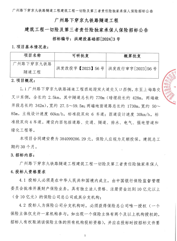
广州路下穿京九铁路隧道工程修建工程一切险及圈外人责任险独家承保人包管招标通告 招标编号:洪betway西汉姆联官网基础招[2024]3号
日期:2024-04-30
上一篇:
北二环一期(隆兴大桥南及毗连线工程)桥梁工程新闻载试验检测项目(第二次)招标通告 招标编号:洪betway西汉姆联官网招[2023] 57号
下一篇:
利民佳苑小区 1-6栋消防管道漏水检测及维修项目招标通告
返回列表页
OA系统
官方微信
在线留言
返回顶部
网站地图