betway西汉姆联官网

招标采购

-Bidding

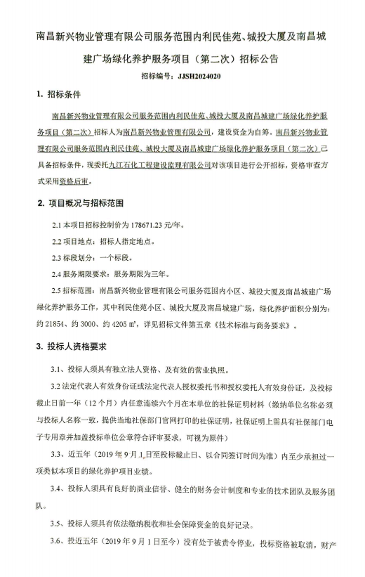
南昌新兴物业管理有限公司服务规模内利民佳苑、城投大厦及南昌城建广场绿化养护服务项目(第二次)

日期:2024-09-27

image.png

image.png

网站地图