betway西汉姆联官网

招标采购

-Bidding

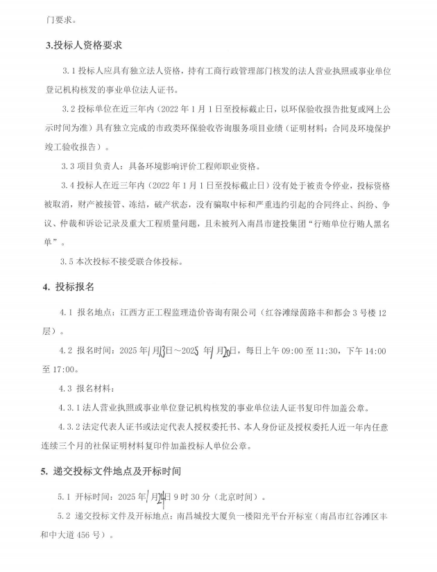
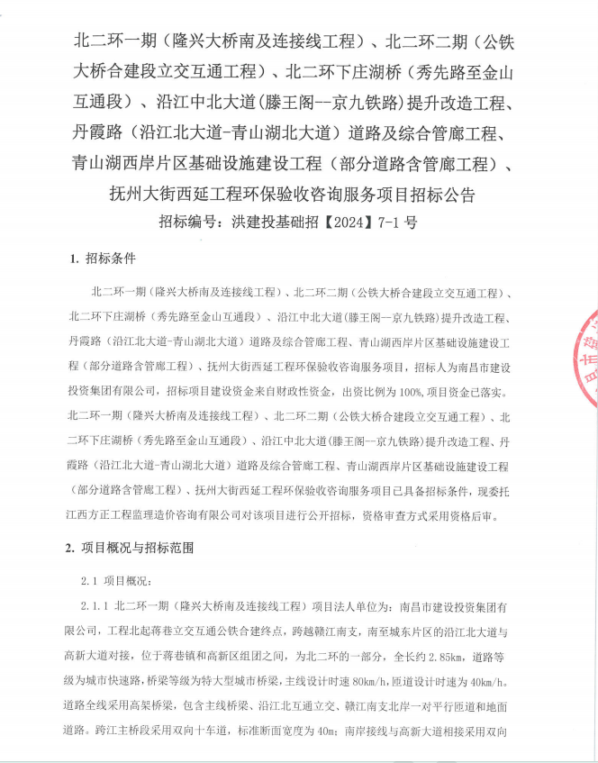
北二环一期(隆兴大桥南及毗连线工程)等工程环保验收咨询服务项目环保验收咨询服务项目

日期:2025-01-13

image.png

image.png

image.png

image.png

image.png


网站地图